Sunday April 2026

হটলাইন

কনটেন্টটি শেষ হাল-নাগাদ করা হয়েছে: বৃহস্পতিবার, ২৮ জুন, ২০১২ এ ০৮:৩২ PM

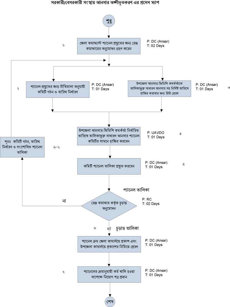
সরকারী বেসরকারী সংস্থায় অঙ্গীভূত প্রসেস ম্যাপ

কন্টেন্ট: সেবা এবং ধাপ

ফাইল ১

এক্সেসিবিলিটি

স্ক্রিন রিডার ডাউনলোড করুন